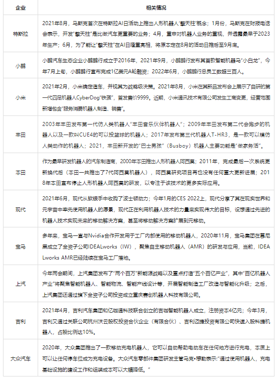
7月上旬,小鵬汽車生態企業「小鵬鵬行」宣布完成A輪融資簽約,該輪融資超1億美元。據公開資料顯示,這是近兩年中國最大單筆仿生機器人融資。
去年8月,在宣布造車計劃后不久,小米在其新品發布會上展示了自研的第一代仿生機器人CyberDog“鐵蛋”,并宣布成立小米機器人實驗室。
事實上,除了一眾新能源車企“入局”機器人外,傳統汽車廠商們也在通過投資、入股、自主研發等方式布局機器人。

可以看出,不管是新能源車企還是傳統汽車巨頭,似乎都盯上了機器人,這些企業跨界意欲何為?

橫向業務拓展
小鵬鵬行投資方IDG 資本合伙人崔廣福曾經表示,“家庭服務機器人市場想象空間巨大。市場還處于探索期,不同的創業團隊從不同的產品切入去創新和創造。鵬行和小鵬汽車技術研發團隊互補共創,在市場有獨特的競爭優勢。我們期待,鵬行通過高密度的研發投入,實現突破性創新,成功打開巨大的家庭服務機器人市場。”
同時,小鵬汽車創始人何小鵬曾在微博寫過:“如果說智能汽車是智能智造的皇冠,那么智能機器人將是機器智能的皇冠。長遠來看,更大的市場,也需要更大的投入。”在這里,我們可以理解為,汽車和機器人未來最大的共通點就是“智能”,這是目前各類工具發展方向,沒有之一。 何小鵬認為:" 將來智能汽車的廠商都會同時是智能機器人的廠商,相信智能汽車跟智能機器人將來會是一致的產業,且能夠產生 1+1>2 的效應。"
特斯拉CEO馬斯克也曾宣稱,特斯拉在電動車和自動駕駛領域的技術,與機器人領域是有一定共通性的,并表示“幾乎擁有所有制造人型機器人所需的零件”。簡單來說就是,如果有能自動駕駛的基礎設備以及Dojo超算能力,加上所有識別世界的神經網絡,那么這些都是可以直接遷移到機器人身上的。
在小鵬及特斯拉等新能源車企來看,機器人是與智能汽車并駕齊驅的重要項目,而且彼此相輔相成。因此,這些企業寄希望與二者協同,同時可以成為拉動業務的雙引擎。
縱向產業鏈布局
眾所周知,汽車是應用工業機器人歷史最久、數量最多同時也是應用最為成熟的行業,而隨著現代汽車工業的發展,對機器人的需求也會越來越大,機器人在汽車制造業中所起到的作用也會更加重要。
對于大部分汽車企業而言,入局機器人一方面是出于對行業前景的看好,另一方面也是在布局產業鏈上游核心生產設備,進一步推動內部生產的智能化。如寶馬的全資子公司IDEALworks(IW),主要聚焦于物流機器人應用,IDEALworks(IW)的成立正在逐步推動寶馬內部物流自動化的升級,同時會使其物流自動化系統導入成本進一步降低,而內部項目的打磨,也為IDEALworks(IW)日后走向市場奠定了基礎,有望成為集團新的業務來源。上汽集團的“百億機器人產業”也主要是聚焦智能機器人、智能物流、智能產線設計等,開展智能制造工廠改造與智能化升級。而大眾的移動充電機器人事實上是其圍繞新能源汽車推出的配套性產品。
不管是橫向業務拓展還是縱向生態鏈的布局,可以看到的是,機器人正在被車企們放在越來越重要的位置,行業智能化趨勢不可阻擋,在前進的浪潮中,需要巨頭們的探索。





